Snackchat

Bring strangers together

Overview

Snackchat is a two-person vending machine that creates social cohesion by creating comfortable but meaningful conversations among strangers.

Background

Social injustice often stems from the misunderstanding of people different from one another. And unfortunately the interaction among people from different backgrounds has been declining in modern society - be it our personal network, neighborhood, or work environment.

Nowadays, we tend to make friends with people who are similar to us. Cities are clustered with communities of different ethnicities. Such disengagement could have severe consequences for our society - polarization, loneliness, and even political conflict.

Goal

We would like to reimagine in-person interaction in light of social incohesion and create an interactive device that brings people back together.

User Research

We gathered our insights from various focus group interviews, where interviewees come from all walks of life, and organized the findings on an affinity map. A key insight is that an excuse needs to be given to attract two strangers interacting with each other. It could be a task, a game, or an incentive.

Ideation

We brainstormed and built out various prototypes, including an interactive bus station display, a vending machine, and an interactive cafe table. Among them, the vending machine was found to be the most successful in creating natural exchange among strangers.

"Friending" Machine
AR Bus Station
Interactive Table

Prototyping

After confirming our idea, we started finalizing the interaction flow and designing the form.

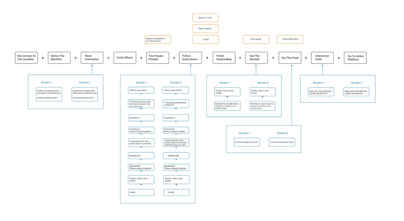
Interaction Flow

Strangers who want to obtain snacks need to invite another person nearby to join. Instead of pressing buttons to select snacks like a tradition vending machine, users need to read out a conversation-starting sentence below the snack they want. This creates a natural opportunity for the other person to react and respond. After both strangers have selected their snacks, they are dispensed with a recipe printed with a link to an anonymous private chat room so that they can continue the conversation if they want.

The flow was turned into a Figma prototype for further testing.

Form Giving

We also sketched out various forms of the vending machine to explore its look and feel. We decided to make the entire machine a cute cartoon character so that the face would attract strangers at a distance.

The body of the machine was made from plywood spray-painted with a matte finish.

Electromechanics

The snack dispensing mechanism was also implemented using a number of servo motors and coils.

Final Product

3D Render

We imagine Snackchat to be installed in public areas such as train and bus stations, where all walks of life are bumping into each other. The 3D rendering was done on Keyshot.

Technical Demo

An interaction web application is shown on the displays on the two side, which also serve as the eyes of the robot. The detection of the conversation starter was implemented using the Web Speech API.